施福东教授团队在线发表丁苯酞重磅研究结果
目前临床治疗缺血性脑卒中包括tPA静脉溶栓及机械取栓[1-2]。tPA静脉溶栓是唯一通过了FDA的急性缺血性卒中的治疗手段,但是其狭窄的治疗时间窗及严格的筛选标准限制了其临床应用。以机械取栓为代表的血管内治疗在借助影像学筛选患者的基础上,时间窗延长到6-24小时,但其仅针对大血管病变的患者并依赖于特定的技术。这些限制因素导致不到15%的脑卒中患者受益[3-5],因此亟待开发其他有效的治疗方法。
专家简介

施福东教授
瑞典Karolinska学院神经病学博士
天津医科大学总医院教授、主任医师
泛亚多发性硬化治疗和研究委员会(PACTRIMS)委员
中华医学会神经病学分会委员会常务委员
天津市医学会神经病学分会主任委员
天津市卒中学会理事长
脑缺血快速引发血管内免疫相关细胞和分子反应,脑缺血发生数小时,增加的氧化应激激活内皮细胞向促栓和促炎方面进展。研究表明在缺血病灶附近内皮细胞有多种蛋白表达上调,如蛋白酶激活受体1(PAR1)、血管粘附分子1(VCAM1)和组织因子(TF)等[6-8]。活化的内皮细胞有利于脑部血管免疫细胞的粘附、聚集及浸润。血管内皮,免疫细胞及血小板相互作用加重血栓和脑部血管功能损伤,进一步加重神经功能损伤,梗死体积扩大。
dl-3-正丁基酞(NBP)是基于从芹菜籽中提取的l-3-n-butylphthalide 而人工合成的化合物。NBP制剂在临床上已批准用于治疗中等及小病灶的脑缺血卒中病人[9]。基于动物实验研究表明,NBP具有抗血小板、抗凋亡及促进神经再生等功能[10-13]。近期研究发现NBP可保护BBB完整性及改善卒中后脑血流[10,14],关于多靶点的机制研究正在探索中。
近日,《Aging and Disease》期刊(IF:5.058分)在线发表了一篇来自天津医科大学总医院施福东教授团队的研究成果[15],该研究通过诱导短暂性大脑中动脉栓塞再灌注模型及光化学引发血栓造成的永久性脑缺血卒中小鼠模型,观察NBP对缺血性脑损伤的作用,研究结果首次提出抑制神经血管炎症是NBP缓解缺血性脑损伤的重要作用机制[1]。
该研究结果显示,在两种不同实验性脑卒中小鼠模型中,NBP可减轻缺血性脑损伤并改善神经功能。研究证明NBP对脑部血管内皮细胞活化和血管炎症的激活有抑制作用,从而减少微血栓形成、髓系细胞(Gr1+)迁移,较好的维持血脑屏障的完整性和微血管通畅性,促进脑血流恢复。删除实验进一步证明神经炎症在NBP的卒中保护机制中发挥着重要的作用。该项研究进一步验证了中山大学附属第一医院黄如训和曾进胜[16]、Hari Shanker Sharma[17]等国内外多位教授在NBP作用内皮细胞及血脑屏障保护方面的研究观点。总之,研究聚焦于NBP在神经血管炎症方面的作用机制,为NBP缓解缺血性脑损伤的机制研究提供新的证据。进一步为NBP的临床应用,尤其是治疗脑卒中提供了有力的证据支持。

图1 在脑缺血再灌注小鼠卒中模型中NBP减轻神经功能损伤和脑梗体积。
(A)评估NBP在60分钟缺血再灌注脑梗模型中对神经功能缺损及脑梗体积的影响的实验流程图示。灌注后立即给予NBP或对照溶剂,连续给予三天。第1天和第3天,进行mNSS评分和转角实验评估神经功能缺损。7T核磁和TTC染色评估梗死体积。(B)第1天和第3天两组mNSS评分和转角统计结果。(C)第1天和第3天两组梗死面积的核磁图像及统计结果。

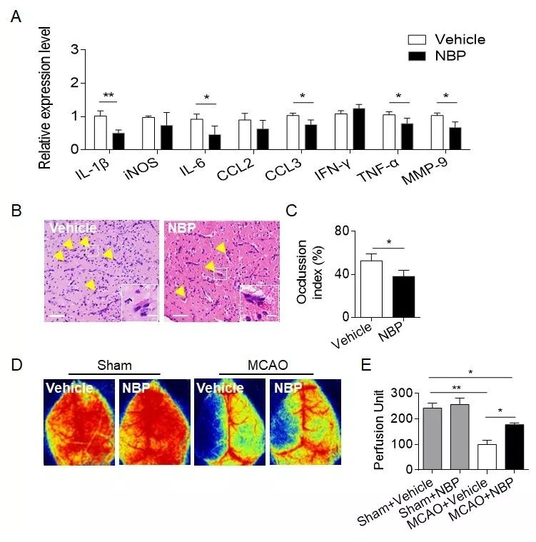
图2 NBP减轻小鼠脑缺血再灌注后脑部炎症,减少微血栓的形成及增加卒中后脑血流。
(A)比较NBP处理组和对照组炎性相关的细胞因子表达水平。(B-C)HE染色比较两组血管中微栓的阻塞指数。(D-E)激光散斑多普勒比较假手术组、模型组分别予NBP及对照溶剂后脑血流变化。

图3 体内和体外实验显示NBP可调节缺血后脑血管内皮细胞活性。
(A-C)NBP处理组和对照组中内皮细胞的PAR-1、ICAM-1、MMP-9在缺血再灌注小鼠模型中的表达变化。(D-F)体外实验研究NBP对内皮细胞系(bEnd3)在低氧葡萄糖剥夺体外模型中PAR-1、ZO-1、iNOS的表达调控。

图4 Gr1+髓样细胞参与NBP对缺血性卒中的保护作用。
(A)实验流程图。(B-C)mNSS评分和转角实验评估四组小鼠的神经功能。(D-E)TTC染色比较四组小鼠的梗死面积。
专家简介
施福东教授,瑞典Karolinska学院神经病学博士,主任医师,擅长神经免疫和炎性疾病,包括多发性硬化,视神经脊髓炎,重症肌无力等疾病的诊断和治疗。
施福东教授分别在哈尔滨医科大学,北京协和医院,瑞典Karolinska学院,美国Scripps研究院,美国St. Joseph医院Barrow神经病学研究所先后完成临床和科研训练。2010年回国后,先后入选“长江学者”特聘教授、国家“千人计划”,国家重大科学研究计划项目(973)首席科学家。学术兼职包括泛亚多发性硬化治疗和研究委员会(PACTRIMS)委员,中华医学会神经病学分会委员会常务委员,天津市医学会神经病学分会主任委员,以及天津市卒中学会理事长。获得首届“中国卒中创新研究奖”、第三届“中国卒中奖”、“中国杰出神经内科医师”称号。
获得美国发明专利1项。担任Science子刊Science Translational Medicine (STM) 编委。施福东教授及其团队长期致力于神经免疫疾病机制与治疗的研究。近年发现了脑内炎症和免疫反应的特异性;对脑血管病的免疫机制和免疫干预进行了开创性的探索。在Nat Immunol, PNAS, Nat Rev Immunol, J Exp Med, Ann Neurol Neurology, JAMA Neurology, Circulation, Nat Rev Neurol, Nat Neurosci, Immunity等杂志上发表文章190篇,参编专著11部。
参考文献:
[1] Albers G W, Bates V E, Clark W M, et al. Intravenous tissue-type plasminogen activator fortreatment of acute stroke: the Standard Treatment with Alteplase to ReverseStroke (STARS) study. JAMA, 283:1145-1150. doi:10.1001/jama.283.9.1145.
[2] Goyal M,Menon B K, van Zwam W H, et al. Endovascular thrombectomy after large-vesselischaemic stroke: a meta-analysis of individual patient data from fiverandomised trials. Lancet, 387:1723-1731. doi:10.1016/S0140-6736(16)00163-X.
[3] Chia N H,Leyden J M, Newbury J, et al. Determining the Number ofIschemic Strokes Potentially Eligible for Endovascular Thrombectomy: APopulation-Based Study. Stroke, 47:1377-1380. doi:10.1161/STROKEAHA.116.013165.
[4] National Institute of Neurological D, Stroke rt PASSG. Tissue plasminogen- activator for acute ischemic stroke. N Engl J Med,333:1581-1587.doi:10.1056/NEJM199512143332401.
[5] Fonarow G C,Zhao X, Smith E E, et al. Door-to-needle times for tissue plasminogenactivator administration and clinical outcomes in acute ischemic stroke beforeand after a quality improvement initiative. JAMA, 311:1632-1640. doi:10.1001/jama.2014.3203.
[6] Supanc V,Biloglav Z, Kes V B, et al. Role of cell adhesion molecules in acuteischemic stroke. Ann Saudi Med, 31:365-370. doi:10.4103/0256-4947.83217.
[7] van Hinsbergh V W. Endothelium--role in regulation of coagulation andinflammation. Semin Immunopathol,2000,34:93-106. doi:10.1007/s00281-011-0285-5.
[8] Lindsberg P J, Carpen O, Paetau A, et al. EndothelialICAM-1 expression associated with inflammatory cell response in human ischemicstroke. Circulation, 1990,94:939-945. doi:10.1161/01.cir.94.5.939,
[9] Cui L Y, Zhu Y C, Gao S,et al. Ninety-day administration of dl-3-n-butylphthalide for acute ischemicstroke : a randomized, double-blind trial. Chin Med J (Engl), 2013,126:3405-3410.
[10] Qin C, Zhou P, Wang L, et al.Dl-3-N-butylphthalide attenuates ischemic reperfusion injuryby improving the function of cerebral artery and circulation. J Cereb BloodFlow Metab, 2019,39:2011-2021. doi:10.1177/0271678X18776833.
[11] Sun Y, Cheng X, Wang H, et al. dl-3-n-butylphthalide promotes neuroplasticity and motor recovery in stroke rats. Behav Brain Res, 2017, 329:67-74. doi:10.1016/j.bbr.2017.04.039.
[12] Zhang T, Jia W, Sun X. 3-n-Butylphthalide(NBP) reduces apoptosis and enhancesvascular endothelial growth factor(VEGF) up-regulation in diabetic rats.Neurol Res, 201032:390-396. doi:10.1179/016164110X12670144526264.
[13] Wang X L, WangZ Y, Ling J J, et al. Synthesis and biological evaluation ofnitric oxide (NO)-hydrogen sulfide (H2S) releasing derivatives of(S)-3-n-butylphthalide as potential antiplatelet agents. Chin J Nat Med, 2016,14:946-953. doi:10.1016/S1875-5364(17)30021-3.
[14] Bi M, Zhang M, Guo D, et al. N-Butylphthalide Alleviates Blood-Brain Barrier Impairment in RatsExposed to Carbon Monoxide. Front Pharmacol, 2016, 7:394.doi:10.3389/fphar.2016.00394.
[15] Yang C S, Guo A, Li Y,et al. Dl-3-n-butylphthalide ReducesNeurovascular Inflammation and Ischemic Brain Injury in Mice. Aging Dis,2019,10:964-976. doi:10.14336/AD.2019.0608.
[16] Li L, ZhangB, Tao Y, Wang Y, et al. DL-3-n-butylphthalide protects endothelial cells againstoxidative/nitrosative stress, mitochondrial damage and subsequent cell deathafter oxygen glucose deprivation in vitro. Brain Res,2009, 1290:91-101.doi:10.1016/j.brainres.2009.07.020.
[17] Feng L, Sharma A, Niu F, et al. TiO2-Nanowired Delivery of DL-3-n-butylphthalide(DL-NBP) Attenuates Blood-Brain Barrier Disruption, Brain Edema Formation, andNeuronal Damages Following Concussive Head Injury. Mol Neurobiol,2018, 55:350-358.doi:10.1007/s12035-017-0746-5.





