丁苯酞(NBP)抑制血管性痴呆后炎症和促进髓鞘再生的新靶点!
2020年7月来自河北省人民医院吕佩源教授研究团队的最新成果《Dl-3-n-Butylphthalide PromotesRemyelination and SuppressesInflammation by RegulatingAMPK/SIRT1 and STAT3/NF-κBSignaling in Chronic CerebralHypoperfusion.》在《Frontiers in Aging Neuroscience》杂志发表(IF: 4.362),本研究旨在探讨NBP是否能促进慢性脑灌注不足(CCH)后髓鞘再生并抑制炎症。结果证明:NBP处理可改善慢性脑低灌注大鼠的记忆力和学习能力,促进髓磷脂完整和少突胶质细胞再生,并减少星形胶质细胞的增殖和炎症发生。此外,NBP诱导AMPK / SIRT1信号的激活,同时抑制STAT3 /NF-κB等炎症因子表达。
研究背景
血管性痴呆(VD)约占痴呆的15%,因为它与高发病率和认知功能降低有关,所以对全球人口健康产生重要威胁。 白质病变(WMLs)和神经炎症是血管性痴呆的病理特征。 此外,神经炎症加速少突胶质细胞的凋亡,导致脱髓鞘和白质病变。 髓鞘修复对于认知功能恢复至关重要。包括血管性痴呆在内的脱髓鞘疾病往往有髓鞘再生缺失,而这种髓鞘再生是依赖于少突胶质祖细胞的增殖和分化。因此,抑制炎症反应并刺激少突胶质祖细胞分化为少突胶质细胞的治疗策略可通过刺激髓鞘再生来缓解与血管性痴呆相关的认知障碍。从芹菜籽中提取的丁苯酞(NBP)已被证明可通过抑制海马神经元的凋亡、内质网应激、氧化应激,改善血液动力学来缓解血管性痴呆模型中的认知障碍 。我们推测NBP可以促进髓鞘再生并抑制炎症。 为验证这一假设,在本研究中,我们研究了NBP对血管性痴呆大鼠模型中髓鞘再生和炎症的影响以及NBP对AMPK / SIRT1和STAT3 /NF-κB信号通路的潜在作用。
研究方法
通过双侧颈总动脉闭塞(2VO)诱导 CCH 建立VD大鼠模型。 假手术组随机选择 18 只大鼠经玉米油处理。其余54只大鼠在手术造模后随机分为三组(n=18/组):(1)血管性痴呆模型组 (2VO手术+ 玉米油治疗 ) ;(2)NBP低剂量治疗组(2VO+60mg/kgNBP) ;(3)NBP高剂量治疗组(2VO+120mg/kgNBP)。采用水迷宫实验检测空间学习和记忆能力,LFB染色检测脱髓鞘程度,HE染色评估海马结构的完整性,免疫荧光染色、免疫组织化学染色检测少突胶质细胞、星形胶质细胞表达,蛋白印迹检测AMPK/SIRT1蛋白及炎症因子表达,定量实时PCR检测蛋白mRNA水平变化。
研究结果
(一)NBP 可以缓解慢性脑灌注不足大鼠的学习和记忆障碍
通过 水 迷 宫 实 验 检测大鼠的空间学习和记忆能力,研究CCH大鼠的认知障碍程度和NBP治疗后的影响。 在术后 2周,组间表现无显著性差异,但在术后4周,模型组大鼠表现出空间学习和记 忆下 降, NBP治疗后缓解。模型组大鼠在第 3-5天的逃避潜伏期明显长于假手术组(第 3天:P<0.05;第 4天:P<0.01;第 5天:P<0.001), 而 NBP治疗组大鼠的逃避潜伏期明显缩短(第 3 天:P<0.05,NBP120 VS模型组;第 4天:P<0.05,NBP60 VS模型组和 P<0.01,NBP120 VS模型组;第 5天:P<0.05,NBP60 VS模型组和 P<0.01,NBP120 VS模型组)。 在第 6天的空间探针试验中,模型组大鼠在目标象限中的时间减少,平台交叉比假手术组减少(均 P<0.001)。相反,NBP治疗组大鼠在目标象限内的时间更长, 平台交叉频率更高(P<0.05, NBP60 VS模型组和P<0.001, NBP120 VS模型组)。 此外NBP120组在目标象限的时间较多(P<0.05),平台交叉的时间较 NBP60组多(P<0.01)。

图一:(A)从第1天到第5天,不同小组的逃避潜伏期变化。
(B)第6天在目标象限中花费的时间变化(%)。
(C)在第6天的2分钟内,平台穿越频率的变化。
(D)在第6天不同组的大鼠的游泳路径。
(二)NBP缓解CCH 后海马CA1区的病理变化
假手术组大鼠海马CA1区神经元形状明显,大小适中,显微结构正常。相反,在模型组大鼠中观察到神经元萎缩和细胞质的浓缩。NBP治疗后逆转了这些形态的变化(图2)。

图二:海马CA1区HE染色的代表性图像。
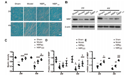
(三)NBP减少CCH后胼胝体的脱髓鞘
在手术后2周,通过LFB染色观察CCH 大鼠胼胝体髓鞘密度降低,MBP蛋白和 mRNA 水平低于假手术组(P<0.001)。NBP 治疗以剂量依赖性方式减轻脱髓鞘,表现为蛋白水平增加(P<0.001,NBP60 VS模型组或NBP120 VS模型组),MBP mRNA水平(P<0.05,NBP60 VS模型组和P<0.001,NBP120 VS模型组), MBP蛋白水平(P<0.05,NBP120 VS模型组)。 在手术后4周,模型组仍然显示髓鞘密度和MBP蛋白和mRNA 水平相对于假手术组降低(均 P<0.001);此外,与术后2周的大鼠相比,术后四周大鼠的脱髓鞘程度更为严重(所有P <0.05;图3A–D),反映了 CCH 后随着时间的推移髓鞘逐渐丢失。 与此相比,NBP 处理组大鼠显示出较少的脱髓鞘(均 P<0.001,NBP60 或 NBP120 VS模型组)和较高的MBP 蛋白水平(P<0.05,NBP60 VS模型组和P<0.001,NBP120 VS模型组)和MBP mRNA水平(P<0.01,NBP60 VS对模型组和P<0.001,NBP120 VS模型组)。与NBP60组相比,NBP120组有更大的改善(LFB染色:P <0.05;MBP的蛋白质水平:P <0.05;MBP的mRNA水平P <0.001),证明了剂量依赖性保护作用。

图三:(A)2VO后2周和4周时,胼胝体中的LFB染色的代表性图像。
(B)MBP表达的蛋白印迹分析。
(C)每组中的髓磷脂密度由area体总面积中染色面积的百分比表示。
(D)对MBP蛋白水平的定量分析。β-肌动蛋白用作内部对照。
(E)MBP 的mRNA水平定量分析。 β-肌动蛋白用作内部对照。
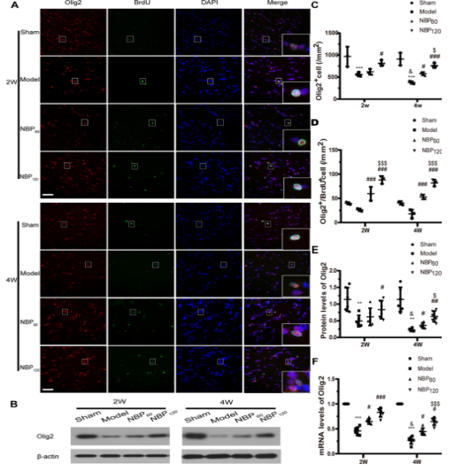
(四)NBP可减少胼胝体少突胶质细胞的丢失,促进少突胶质细胞的再生
胼胝体少突胶质细胞的数量用 Olig2 免疫标记定量。 与假手术组相比,模型组大鼠的 Olig2+细胞数随时间减少(P<0.001,模型组在2周 和4周与假手术组相比,P<0.05,模型组在 2周和4周相比)。然而,NBP120组在2周和4周有更多的Olig2+细胞(第2周的P <0.05,第4周的P <0.001)。研究对Olig2 + / BrdU +细胞的数量进行量化作为少突胶质细胞再生的指标。 与模型组相比,用NBP治疗的大鼠在第2周和第4周具有更多的Olig2 + / BrdU +细胞(P <0.001,NBP60组或NBP120组与模型组相比)。此外,模型组大鼠的 Olig2 蛋白和 mRNA 水平在两个术后时间点均低于假手术组(Olig2 的蛋白水平:P<0.01;Olig2 的mRNA 水平: P<0.001),而NBP120组在2周(Olig2的蛋白水平:P<0.05;Olig2的mRNA 水平:P<0.001)和4周(Olig2的蛋白水平:P0.01;Olig2的mRNA水平:p <0.05)观察到较高的蛋白水平。

图四:(A)2VO后2周和4周时,胼胝体中Olig2(红色)和BrdU(绿色)免疫荧光双标记的代表性图像。
(B)Olig2表达的蛋白质印迹分析(每组n = 6)。
(C)体中Olig2 +细胞的数量。
(D)体中Olig2 + / BrdU +细胞的数量。
(E)Olig2蛋白质水平的定量分析。 β-肌动蛋白用作内部对照。
(F)Olig2的mRNA水平的定量分析。 β-肌动蛋白用作内部对照。
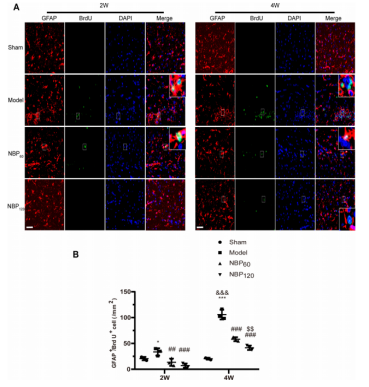
(五)NBP 抑制 CCH 后星形胶质细胞增殖
对GFAP 和 BrdU 进行双重免疫荧光标记,以检测星形胶质细胞再生。 与假手术组相比,模型组在第2周(P <0.05)和第4周(P <0.001)显示出GFAP + / BrdU 阳性细胞数量增加。 NBP治疗在第2周(P <0.01 NBP60 VS 模型组;P <0.001 NBP120 VS模型组)和第4周(均P <0.001,NBP60或NBP120 VS 模型组)均降低了星形胶质细胞的再生。

图五:(A)2VO后2周和4周GFAP(红色)和BrdU(绿色)的代表图像,在胼胝体体中进行免疫荧光双重标记。
(B)体中GFAP + / BrdU 阳性细胞的数量。
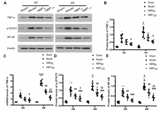
(六)NBP 抑制 CCH 诱导的炎症
为探讨NBP对CCH后脱髓鞘和认知功能障碍的保护作用是否涉及炎症的抑制,采用 Westernblotting 方法测定TNF-a、p-STAT3 和 NF-kB 的蛋白水平,并用 qRT-PCR 方法测定了 TNF-a 的 mRNA 水平。在术后2周促炎细胞因子水平升高(TNF-α蛋白水平:P <0.05,NBP120 VS模型组; p-STAT3蛋白水平:P <0.001,NBP120 VS模型组,P <0.01,NBP60 VS模型组;NF-κB的蛋白水平:P <0.001,NBP120 VS模型组,P <0.01,NBP60 VS模型组;TNF-α的mRNA水平:P <0.05 ,NBP120 VS模型组)。在术后4周观察到了类似的趋势,模型组的大鼠显示出比假手术大鼠更高的促炎细胞因子水平。NBP治疗可在4周时减少炎症。(TNF-α蛋白水平:P <0.05,NBP120 VS模型组; p-STAT3蛋白水平:P <0.001,NBP120 VS模型组,P <0.01, NBP60 VS模型组;NF-κB蛋白水平:P <0.001,NBP120 VS.模型组和P <0.01,NBP60 VS模型组;TNF-α的mRNA水平:P <0.001,NBP120 VS模型组和 P <0.01,NBP60 VS模型组)。

图六:(A)TNF-a,p-STAT3和NF-KB蛋白印迹分析。
(B)TNF-α蛋白水平的定量分析。
(C)TNF-αmRNA水平的定量分析(每组n = 6)。
(D)p-STAT3蛋白质水平的定量分析。
(E)NF-KB蛋白质水平的定量分析。 β-肌动蛋白用作内部对照。
(七)NBP促进AMPK/SIRT1信号激活
为研究 NBP 是否参与AMPK/SIRT1信号的保护作用,采用 Westernblotting 方法测定了 p-AMPK 和 SIRT1 的蛋白水平,用 qRT-PCR 方法测定了 SIRT1 的 mRNA 水平。术后2 周,与假手术组相比p-AMPK 、SIRT1 、SIRT1 的mRNA水平下调。 然而,NBP治疗组逆转下调(P-AMPK:P<0.01,NBP120 VS模型组;SIRT1:P<0.05,NBP120 VS模型组;SIRT1 的mRNA 水平,P<0.01,NBP120 VS模型组)。术 后 4周,模型组大鼠的 AMPK/SIRT1蛋白水平低于假手术组(p-AMPK的蛋白水平:P<0.001;SIRT1的蛋白水平: P<0.05;SIRT1的 mRNA水平:P<0.001)。然而,NBP治疗蛋白表达增加(P-AMPK:P<0.001,NBP120 VS模型组,P<0.05,NBP60 VS模型组;SIRT1:P<0.01, NBP120 VS模型组,P<0.05,NBP60 VS模型组;SIRT1的mRNA 水平:P<0.001,NBP120 VS模型组,P<0.01,NBP60 VS模型组)。

图七:(A)p-AMPK和SIRT1表达的蛋白质印迹分析(每组n = 6)。
(B)p-AMPK蛋白水平的定量分析。
(C)SIRT1蛋白水平的定量分析。
(D)SIRT1 mRNA水平的定量分析(每组n = 6)。 β-肌动蛋白用作内部对照。
综上所述,我们发现NBP治疗通过AMPK / SIRT1的剂量依赖性上调和STAT3 /NF-κB信号的下调减轻慢性脑低灌注后海马的病理变化,促进少突胶质细胞再生,抑制星形胶质细胞增殖,减少脱髓鞘和促炎细胞因子的表达。 与此同时,由首都医科大学宣武医院牵头的“丁苯酞软胶囊治疗血管性痴呆有效性和安全性的多中心、随机、双盲、安慰剂对照Ⅲ期临床研究”正在全国多家医院开展,研究结果也将有助于拓展血管性痴呆疾病用药。






